本文章主要整理了二级建造师施工管理命题考点:施工管理的组织,希望对参加二级建造师工程施工管理科目考试考生能提供帮助,考生应该紧抓命题考点进行复习,以达到复习效果。
【教材解读】







【历年真题】
(2011年真题)
1.建设工程施工管理中的组织结构图反映的是( )。
A.一个项目管理班子中各组成部门之间的逻辑关系
B.一个项目中各组成部分之间的组织关系
C.一个项目管理班子中各组成部门之间的组织关系
D.一个项目中各组成部分之间的逻辑关系
【答案】C。本题考核的是组织结构模式。组织结构模式可用组织结构图来描述,反映一个组织系统中各组成部门(组成元素)之间的组织关系(指令关系)。
2.编制施工管理任务分工表,涉及的事项有:①确定工作部门或个人的工作任务;②项目管理任务分解;③编制任务分工表。正确的编制程序是( )。
A.①②③
B.②①③
C.③①②
D.②③①
【答案】B。本题考核的是施工管理任务分工表的编制程序。为了编制项目管理任务分工表,首先应对项目实施的各阶段的费用(投资或成本)控制、进度控制、质量控制、合同管理、信息管理和组织与协调等管理任务进行详细分解,在项目管理任务分解的基础上确定主管工作部门或主管人员的工作任务,然后才可以编制任务分工表。
3.关于工作流程组织与工作流程图的说法,正确的是( )。
A.业主方与项目各参与方的工作流程组织的任务是一致的
B.工作流程组织的任务就是编制组织结构图
C.工作流程图可以用来描述工作流程组织
D.工作流程图中用双向箭线表示工作之间的逻辑关系
【答案】C。本题考核的是工作流程图和工作流程组织的内容。工作流程组织的任务,即定义工作的流程。业主方和项目各参与方,如工程管理咨询单位、设计单位、施工单位和供货单位等都有各自的工作流程组织的任务。工作流程图可用以描述工作流程组织。工作流程图用矩形框表示工作,箭线表示工作之间的逻辑关系,菱形框表示判别条件。
4.关于施工管理职能分工的说法,正确的有( )。
A.管理职能的分工表和岗位责任描述的作用是完全相同的
B.不同的管理职能可由不同的职能部门承担
C.项目各参与方都应编制各自的管理职能分工表
D.管理职能分工表既可用于企业管理,也可用于项目管理
E.管理职能分工表只反映项目经理和项目技术负责人的工作任务
【答案】BCD。本题考核的是施工管理职能分工的内容。不同的管理职能可由不同的职能部门承担。业主方和项目各参与方,如设计单位、施工单位、供货单位和工程管理咨询单位等都有各自的项目管理的任务和其管理职能分工,上述各方都应该编制各自的项目管理职能分工表。管理职能分工表是用表的形式反映项目管理班子内部项目经理、各工作部门和各工作岗位对各项工作任务的项目管理职能分工,管理职能分工表也可用于企业管理。如果使用管理职能分工表还不足以明确每个工作部门的管理职能,则可辅以使用管理职能分工描述书。
(2010年真题)
1.对项目的结构图进行逐层分解所采用的组织工具是( )。
A.项目结构图
B.组织结构图
C.合同结构图
D.工作流程图
【答案】A。本题考核的是项目结构图、组织结构图和合同结构图的区别,区别见表1—9。
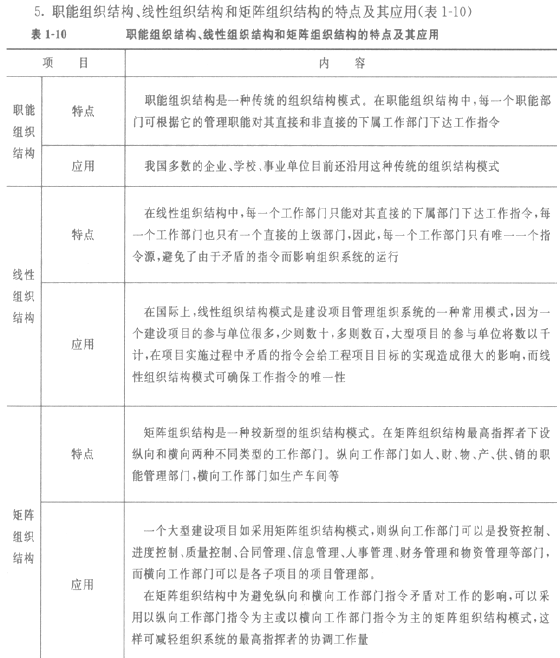
2.线性组织结构模式的特点之一是( )。
A.组织内每个工作部门可能有多个矛盾的指令源
B.组织内每个工作部门有横向和纵向两个指令源
C.能促进组织内管理专业化分工
D.组织内每个工作部门只接受一个上级的直接领导
【答案】D。本题考核的是常用的组织结构模式。线性组织结构主要应用在军事组织系统中,在线性组织结构中,每一个工作部门只能对其直接的下属部门下达工作指令,每一个工作部门也只有一个直接的上级部门。因此,每一个工作部门只有唯一一个指令源,避免了由于矛盾的指令而影响组织系统的运行。
3.下列关于项目管理工作任务分工表的说法,正确的是( )。
A.工作任务分工表反映组织系统的动态关系
B.一个工程项目只能编制一张工作任务分工表
C.工作任务分工表中的具体任务不能改变
D.工作任务分工表是项目的组织设计文件之一
【答案】D。本题考核的是项目管理工作任务分工表。组织结构模式和组织分工都是一种相对静态的组织关系。业主方和各参与方都应该编制各自的项目管理任务分工表。在项目的进展过程中,应视必要性对工作任务分工表进行调整。每一个建设项目都应编制项目管理任务分工表,这是一个项目的组织设计文件的一部分。
4.能够反映项目管理班子内部项目经理、各工作部门和各工作岗位在各项管理工作中所应承担的策划、执行、控制等职责的组织工具是( )。
A.管理职能分工表
B.组织结构图
C.工作任务分工表
D.工作流程图
【答案】A。本题考核的是施工管理的管理职能分工。管理职能分工表是用表的形式反映项目管理班子内部项目经理、各工作部门和各工作岗位对各项目工作任务的项目管理职能(准备、决策、执行、检查、信息、顾问和了解)分工。组织结构图反映一个组织系统中各组成部门(组成元素)之间的组织关系(指令关系)。工作任务分工表中应明确各项工作任务由哪个工作部门(或个人)负责,由哪些工作部门(或个人)配合或参与。工作流程图用图的形式反映一个组织系统中各项工作之间的逻辑关系,它可用以描述工作流程组织。
2009年真题
1.施工项目管理机构编制项目管理任务分工表之前要完成的工作是( )。
A.明确各项管理工作的工作流程
B.落实各工作部门的具体人员
C.对项目管理任务进行详细分解
D.对各项管理工作的执行情况进行检查
【答案】C。本题考核的是施工管理的工作任务分工。在编制项目管理任务分工表前,应结合项目的特点,对项目实施各阶段的费用(投资或成本)控制、进度控制、质量控制、合同管理、信息管理和组织与协调等管理任务进行详细分解。
2.某建设工程项目施工前,业主方制订了工程款支付审批程序:施工方申报→监理方审批→业主现场代表审查→业主项目负责人审核→业主分管副经理审批→支付。该程序属于( )。
A.成本控制工作流程
B.投资控制工作流程
C.信息处理工作流程
D.物资采购工作流程
【答案】B。本题考核的是施工管理的工作流程组织。工程款支付审批程序体现的是投资控制工作流程,成本控制主要是承包方的主要工作。
(2008年真题)
场景为确保项目目标的实现和便于工程的组织管理,某市地铁一号线项目划分为土建、车辆段、机电设备工程、前期工程、运营准备等子系统。甲公司承接了其中的土建施工任务。在项目结构分析阶段,甲公司确定并绘制了项目结构图、组织结构图、合同结构图和工作流程图等文件。根据项目的施工风险识别报告,甲公司选择了将工程地质条件风险向保险公司投保的做法。项目实施中出现进度滞后,经技术人员论证、项目经理决策,选用了一种新型施工机械来替换原有的施工机械。
根据场景,回答下列问题:
1.下列影响该地铁项目目标实现的因素中,决定性的因素是( )。
A.资金
B.方法
C.组织
D.工具
【答案】C。系统的目标决定了系统的组织,而组织是目标能否实现的决定性因素,这是组织论的一个重要结论。
2.对地铁项目各子系统的划分,是施工管理组织设计工作中的( )。
A.质量责任划分
B.工作流程定义
C.项目结构分解
D.施工范围界定
【答案】C。一些居住建筑开发项目,可根据建设的时问对项目的结构进行逐层分解,如第一期工程、第二期工程和第三期工程等,而一些工业建设项目往往按其生产子系统的构成对项目的结构进行逐层分解。
3.反映组成该项目所有子系统的是( )。
A.项目结构图
B.组织结构图
C.合同结构图
D.工作流程图
【答案】A。项目结构图是一个组织工具,它通过树状图的方式对一个项目的结构进行逐层分解,以反映组成该项目的所有工作任务,即所有子系统。
4.甲公司向保险公司投保的做法,是风险响应策略中的( )。
A.风险规避
B.风险自留
C.风险分散
D.风险转移
【答案】D。常用的风险对策包括风险规避、减轻、自留、转移及其组合等策略。对难以控制的风险向保险公司投保是风险转移的一种措施。
5.甲公司用新型施工机械替换原有施工机械的做法,属于项目目标动态控制纠偏措施中的( )。
A.组织措施
B.管理措施
C.经济措施
D.技术措施
【答案】D。技术措施是指分析由于技术(包括设计和施工的技术)的原因而影响项目目标实现的问题,并采取相应的措施,如调整设计、改进施工方法和改变施工机具等。
【同步练习】
1.在组织结构图中,矩形框表示( )。
A.工作任务
B.工作部门
C.管理职能
D.工作人员
2.项目结构图中,矩形框的连接用( )表达。
A.虚线
B.单向箭线
C.直线
D.双向箭线
3.合同结构图所表达的含义是( )。
A.反映一个建设项目参与单位之间的合同关系
B.反映一个建设项目的建设单位与施工单位的合同关系
C.反映一个组织系统中各组成部门(组成元素)之间的组织关系
D.反映对一个项目的结构进行逐层分解,以反映组成该项目的所有工作任务
4.下列关于职能组织结构特点的说法中,正确的是( )。
A.职能组织结构是一种新型的组织结构模式
B.在职能组织结构中,每一个职能部门根据它的管理职能对其直接和非直接的下属工作部门下达工作指令
C.每一个工作部门可能得到其直接和非直接的上级工作部门下达的工作指令,有多个统一的指令源
D.一个工作部门的指令源会影响企业管理机制的整体运行
5.一个施工企业,如采用矩阵组织结构模式,则横向工作部门可以是( )。
A.企业技术管理部
B.企业计划管理部
C.项目部
D.企业人事管理部
6.项目结构分解并没有统一的模式,但应结合项目的特点并参考相应原则进行,其原则包括( )。
A.考虑项目进展的总体部署
B.结合项目管理的组织结构
C.结合项目管理的人员结构
D.考虑项目的组成
E.有利于项目目标的控制
【答案】1.B2.C3.A4.B5.C6.ABDE
温馨提醒:全国2012年二级建造师考试考试时间为2012年6月16日至17日。仅供参考(广东、江苏、浙江、贵州、江西、内蒙古、吉林、湖北、山东青岛为10月27、28日):
相关推荐: